优质课评价表有办法补救吗
时间:2025-11-09 07:48 阅读数:8150人阅读
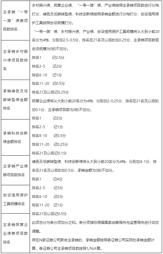
*** 次数:1999998 已用完,请联系开发者***

王传君拿下东京电影节影帝,现场感谢白百何,网友评价两极化文|财满筐 11月5日,王传君拿到东京电影节最佳男主角,本应该是一片喜气洋洋,评论区却陷入两极分化。 有人说“挂件男主”不应该拿奖,优秀的奖项更应该留给真正的主角,拿奖之后还伤了和气。 还有一部分网友认为,王传君用内敛的细腻表演拿下最佳男主角桂冠,是一件实至名归的事。...
+^+ 
中经评论:创造乡村优质生活空间创造乡村优质生活空间,也为产业发展筑牢了根基。生产、生活、生态、文化功能很多时候是相融共生的。乡村建设的很多领域,既是生活空间,也是生产空间;很多举措既有利于生产,也有利于生活。比如,做好农文旅体资源的利用转化,充分发挥景区带动、节庆拉动、文旅互动的辐射效应,...

●﹏● 森林北到现在都不愿承认,汪峰跟章子怡离婚后,走上了“下坡路”离婚才半年,汪峰在凉山唱《春天里》就破音了,弹幕全是“哥,嗓子跟婚姻一起崩了?” 曾经的鸟巢八万张票秒空,现在音乐节前排空出一大片,保安比观众还激动。 摇滚老炮儿低头带货,299的网课吹“优秀学员同台”,结果评论区一水儿“哥,先把音准找回来吧”。 销量从五千掉到几百,数...

立马加速器部分文章、数据、图片来自互联网,一切版权均归源网站或源作者所有。
如果侵犯了你的权益请来信告知删除。邮箱:xxxxxxx@qq.com
上一篇:优质课评价表有办法补救吗
下一篇:蓝兔加速器