什么叫中央预算单位_什么叫中央预算单位
*** 次数:1999998 已用完,请联系开发者***

一、什么叫中央预算单位
财政部江苏监管局:“三个强化”推动中央预算单位银行账户管理提质...推动加强部门预算管理的重要抓手。江苏监管局立足财政改革发展大局和职能职责实际,认真贯彻落实“加强、聚焦、优化”工作方针,坚持“三个强化”,以有力举措扎实推进属地中央预算单位银行账户管理各项工作,不断夯实部门预算管理科学化基础。一、强化组织领导,着力构建有利...
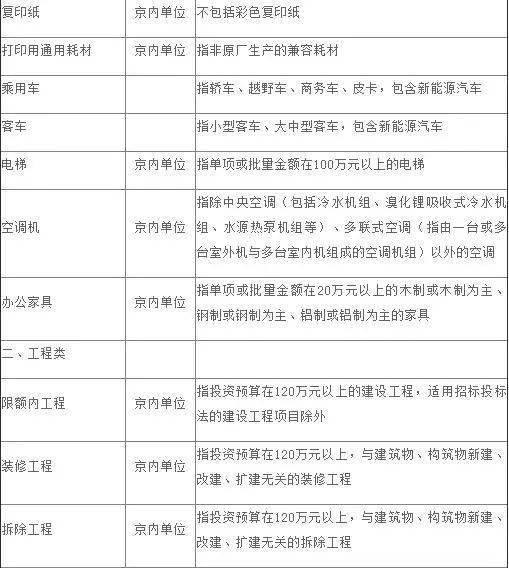
二、中央预算单位一览表明细

三、中央预算是什么意思
工商银行马鞍山分行成功举办财政预算单位总分版系统运用宣讲2025年9月19日下午,工商银行马鞍山分行举办“协同共进,提质增效”——马鞍山市财政预算单位总分版系统运用专场宣讲活动。本次活动旨在进一步深化银政合作,共享业务开发平台,推动财政业务领域数字化转型升级。马鞍山市财政局、马鞍山市国库集中支付中心、人民银行马鞍山分...
四、102个中央预算单位名称

五、中央预算单位名单
官方通报:一单位仅有10名员工,租赁办公用房面积却为3937.03平方米,...审计署网站近日发布2025年第1号公告:中央部门单位2024年度预算执行等情况审计结果。公告指出,违反中央八项规定及其实施细则精神。主要是8家所属单位存在“享乐主义”、“奢靡之风”,涉及金额1819.43 万元。有的高价租赁娱乐场所,如中国科学院所属空天信息创新研究院下属...
六、中央预算一般由什么部门确定并公布

七、中央预算包括哪些
⊙△⊙ 财政部山东监管局改进2024年决算审核工作据财政部山东监管局消息,山东监管局采取“四步走”策略,提升属地中央预算单位2024年度决算审核质量。首先,强调政治引领,确保审核方向正确,推动预算管理闭环和资金效益提升。其次,强化统筹谋划,优化人力资源配置,提升审核效率和能力。第三,聚焦报表质量和关键事项,确保财政资...
八、中央预算单位和地方预算单位

泰安市公共资源交易中心集中采购业务保持良好发展势头 培塑核心...市公共资源交易中心坚持保障重点项目,打造精品项目,全年共完成市直单位集中采购项目54个,预算采购金额5886.28万元,实现交易额4856.91万元,节约资金1029.37万元,节约率达17.49%,资金节约率较2023年提升6.09个百分点。今年,依据最新的省、市相关政策,县、区政府集中采购业务...

?0? 瞭望 | 守好养老钱袋子文 | 刘淏煜 日前公布的《国务院关于2024年度中央预算执行和其他财政收支的审计工作报告》介绍,审计署重点审计了25个省份企业职工、机关事业单位工作人员和城乡居民基本养老保险基金4.14万亿元,发现各类问题金额601.61亿元。其中,一些中介机构通过伪造劳动合同、仲裁书以...

立马加速器部分文章、数据、图片来自互联网,一切版权均归源网站或源作者所有。
如果侵犯了你的权益请来信告知删除。邮箱:xxxxxxx@qq.com
上一篇:什么叫中央预算单位
下一篇:什么叫中央预算内投资