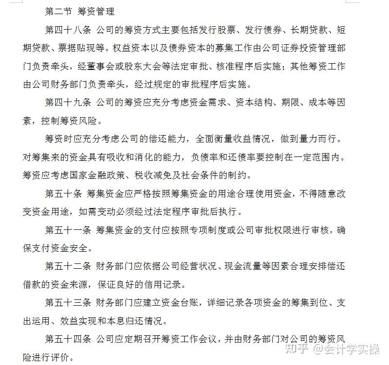
什么叫做公司基本财务管理体制
时间:2025-11-06 09:11 阅读数:6473人阅读
*** 次数:1999998 已用完,请联系开发者***
济南市城乡交通运输局:“三强”模式持续深化预算绩效改革随着国家财政体制改革的深入推进,预算绩效管理作为提升财政资金使用效益的关键举措,日益成为财务工作的重中之重。为了进一步提升项目... 便组织业务处室及局属单位开展绩效目标管理培训,确保制定的绩效目标具体、可量化、可实现。此举旨在提升预算编制的针对性、有效性、全...

钱文海拟任浙商证券董事长拟将由公司总裁钱文海任董事长。钱文海现任浙商证券党委书记、董事、总裁、财务负责人(代行),同时兼任国都证券董事长。履历显示,钱文海具备逾20年金融与企业管理经验,职业生涯始于杭州市经济体制改革委员会,后深耕浙江省交通投资集团体系多年,历任温州甬台温高速公路有限...

四创电子一季度营业总支出3.2亿元,销售费用1480.55万元管理费用5051.63万元,财务费用1329.82万元。营业利润-2089.85万元,同比下滑64.68%。资料显示,四创电子股份有限公司成立于2000年,位于安徽省合肥高新技术产业开发区,是一家以从事主要从事气象雷达、空管雷达、低空监视雷达、新体制雷达等感知产品业务为主的企业。企业注...

立马加速器部分文章、数据、图片来自互联网,一切版权均归源网站或源作者所有。
如果侵犯了你的权益请来信告知删除。邮箱:xxxxxxx@qq.com
上一篇:什么叫做公司基本财务管理体制
下一篇:我的豆荚