十四五规划建议全文200字左右
*** 次数:1999998 已用完,请联系开发者***

●▽● 中信证券:从“十五五”规划建议稿看科技产业投资机遇 重点关注六大...智通财经APP获悉,中信证券发布研报称,“十五五”规划建议稿将“科技自立自强水平大幅提高”列入“十五五”时期经济社会发展的主要目标,并将“加快高水平科技自立自强,引领发展新质生产力”作为战略任务进行专章部署,充分显示了科技发展在“十五五”时期的重要地位。围绕...
ˋ▂ˊ 读懂“十五五”规划建议,普通人应该注意哪些趋势?必然会催生新经济业态中央最近出台的“十五五”规划建议,描述了一个发展大蓝图,给我们每个人提出来一个新的思考方向,看点很多。规划的建议中,重点提到建设现代化产业体系,非常应景。它跟“十四五”规划一脉相承。过去五年,我们特别着重科技创新,取得了辉煌成就,获得了独有...

新华时评·聚焦“十五五”规划建议|保持反腐败永远在路上的清醒坚定《中共中央关于制定国民经济和社会发展第十五个五年规划的建议》鲜明提出“保持反腐败永远在路上的清醒坚定”,释放出把党的自我革命进... 治理优势不断转化为引领高质量发展的动力…“十四五”时期,党的建设质量和科学化水平稳步提升,为中国式现代化行稳致远提供坚强保障。...

高质量发展怎么干? 一图看懂"十五五"规划建议新部署"十五五"时期,推动高质量发展继续成为经济社会发展的主题。党的二十届四中全会对"十五五"时期的高质量发展作出哪些新部署,一图梳理如下:

【产业互联网周报】 “十五五”规划建议:全面实施“人工智能+”行动...盛邦安全发布200G高速链路加密网关产品盛邦安全发布自主研发的200G高速链路加密网关产品发布,并公布关键性能数据。数据显示,该产品在... 十五五”规划建议:全链条推动集成电路、工业母机、高端仪器、基础软件、先进材料、生物制造等重点领域关键核心技术攻关取得决定...

新华时评·聚焦“十五五”规划建议|加快全面绿色转型 建设美丽中国《中共中央关于制定国民经济和社会发展第十五个五年规划的建议》将“美丽中国建设取得新的重大进展”列入“十五五”时期经济社会发展的主要目标,对“加快经济社会发展全面绿色转型,建设美丽中国”进行专章部署,为生态文明建设指明方向。 “十四五”时期,我国绿色低碳转型...

专家:“十五五”规划建议突出“人的全面发展、全体人民共同富裕”中国青年报客户端讯(中青报·中青网记者 朱彩云)党的二十届四中全会审议通过的《中共中央关于制定国民经济和社会发展第十五个五年规划的建议》(以下简称:“十五五”规划建议)提出“五个以”“两个推动”“一个确保”的要求,即:坚持以经济建设为中心,以推动高质量发展为主题...

˙^˙ 湖南省“十五五”住房发展规划编制工作座谈会召开红网时刻新闻11月4日讯(记者 肖帅 通讯员 吴传亮 贺菁)近日,湖南省住房和城乡建设厅召开全省“十五五”住房发展规划编制工作座谈会。会议深入学习贯彻党的二十届四中全会精神,落实《中共中央关于制定国民经济和社会发展第十五个五年规划的建议》,分析研判全省住房...

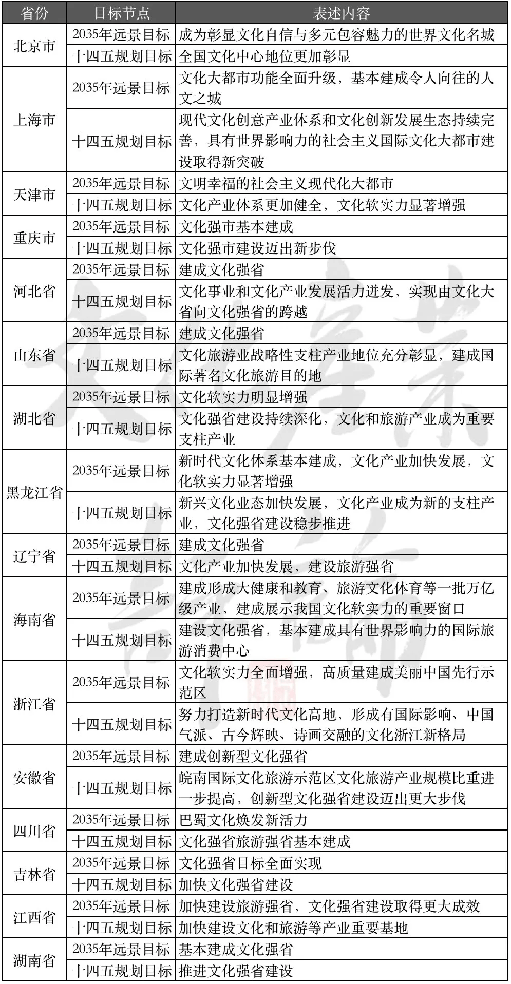
新华时评·聚焦“十五五”规划建议|激发全民族文化创新创造活力《中共中央关于制定国民经济和社会发展第十五个五年规划的建议》将“社会文明程度明显提升”列入“十五五”时期经济社会发展的主要目标,并将“激发全民族文化创新创造活力,繁荣发展社会主义文化”作为战略任务进行专章部署,为未来五年文化建设指明方向。“十四五”时期,...

A股头条:“十五五”规划建议全文公布,全链条推动集成电路、工业母机...《中共中央关于制定国民经济和社会发展第十五个五年规划的建议》(下称“十五五”规划建议)全文发布。“十五五”规划建议提出,加快先进战斗力建设。壮大战略威慑力量,维护全球战略平衡和稳定。推进新域新质作战力量规模化、实战化、体系化发展,加快无人智能作战力量及反制...

立马加速器部分文章、数据、图片来自互联网,一切版权均归源网站或源作者所有。
如果侵犯了你的权益请来信告知删除。邮箱:xxxxxxx@qq.com
上一篇:十四五规划建议全文200字左右
下一篇:手机vpn加速软件