装修报价单怎么报_装修报价单怎么报
*** 次数:1999998 已用完,请联系开发者***
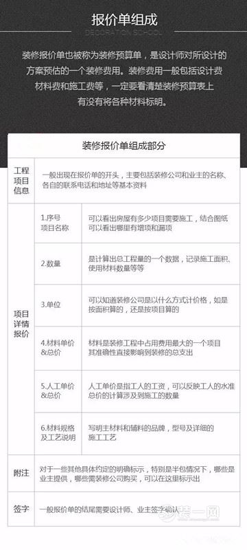
ˇ0ˇ 装修报价单全解析:内容与避坑指南将新房装修事宜交给装修公司。而在与装修公司商谈的过程中,装修报价问题就不可避免地出现了。大家肯定都担心装修公司会在其中耍手段,让自己猝不及防掉进陷阱。 今天,小编就来为大家详细讲讲正规的装修报价单都包含哪些内容,以及我们该如何做才能避免踩坑,并且附上201年最...
装修报价单猫腻多,这5点教你一眼看穿无疑是报价单里暗藏的文字游戏。不少装修公司热衷于在报价单上耍手段,而许多装修小白却浑然不觉。今天,就为大家传授如何快速识破报价... 若工程不由他们承接,就不会免费设计。毕竟设计并非无偿,设计师工资不低,若免费设计,设计师的费用由谁承担呢? #装修报价单 #装修陷阱 #装...

包工头自用装修报价单公开透明,一眼看破装修公司套路新房装修,作为业主我们除了关注装修质量之外,还要时刻把控好装修预算,谁都不想多花钱,让装修完的日子过得紧巴巴的。 更重要的是,现在市面上有不少黑心公司就冲着业主小白的属性,不了解装修行业行情,把价格报上天,让我们花冤枉钱。 为了保护好各位的钱包,今天小编就整理了一份...
(ˉ▽ˉ;) 
包工头自用装修报价单曝光,难怪结账后跑得飞快!本以为托熟人找装修公司会靠谱点,结果却发现比谁都坑。 新房装修的还挺快,2个月就完工了。过程中去监督过一两次,出了问题工头都积极配合着解决。所以结账的时候我也没多想,爽快地付了尾款,工头转身就走。直到前两天我看到了其他工头手里的装修报价单,才发现自己被坑惨了,足...

7W装80㎡婚房老公直呼捡到宝!晒装修报价单看值不值国庆假期刚过去没多久,我们也搬进新家了。房子不是很大,80㎡左右,但也算是在这个城市的安身之处。人在一个城市拼搏,有了房子,才感觉有了归属感,要不然总觉得自己是个异乡人。 买房子花了不少钱,留给装修的就不多了。我和老公的预算是10W以内简装。结果还真给我们捡到宝了...
+▽+ ![]()
装修多花5W!看清报价单防被坑,附装修报价明细房子拿到手,很多业主都选择半包甚至是全包,把新房装修都丢给装修公司。那在商谈的过程中就会涉及到装修报价的问题,我们肯定担心装修公司在其中作梗,猝不及防摆我们一道。 今天,小编就给大家讲讲正规的装修报价单都有哪些内容,我们如何做才能避免踩进陷阱,最好附上201年最新...

●﹏● 装修报价单5大陷阱,签合同前务必看清楚!装修中要说哪的坑最多?一定是报价单里的文字游戏,很多装修公司喜欢在报价单上做手脚,偏偏很多小白啊看不出来。今天教大家如何一眼看出报价单中的猫腻。接下来我说的这5点非常重要! 1、报价单不要只关注总价,一定要看看报价单的备注栏,有些装修公司表面上说的用的是一线大...
>ω< 
装修材料挑花眼?最新主材报价单,让建材商都怕!装修中要用到的材料五花八门,作为新手的业主肯定一脸茫然,所以小编整理的这份清单肯定能帮到你不少。 客厅 卧室 厨房 卫生间 买东西的时候最怕被坑,人人都是这样,有些建材商就是冲着业主不懂行情,漫天要价。不过别担心,小编连夜整理出了这份最新装修材料报价表,从高档到低档...
![]()
解决装修苦恼!最新装修材料报价单整理奉上很多业主还沉浸在买到新房的喜悦中,完全考虑不到装修的痛苦。等到各种装修公司、装修报价铺天盖地朝你奔来的时候,你才意识到自己一窍不通,两眼懵逼。 为了解决大家的苦恼,小编就给大家整理了一份最新的装修材料报价单,装修中用到的全部材料都包含在内,只有你想不到的,没有...

揭秘:如何巧妙套取水电改造报价单,让装修费用一目了然!如何合理控制水电改造费用? 在进行水电改造时,建议仔细研究报价单以避免被过度收费。比如,在选择装修公司前应多比较几家公司的报价,挑选性价比最高的服务商合作。同时,也可以考虑自己准备一些基础材料以减少成本。 另外,在最终结算阶段之前,最好先了解一下当地建材市场的行...

立马加速器部分文章、数据、图片来自互联网,一切版权均归源网站或源作者所有。
如果侵犯了你的权益请来信告知删除。邮箱:xxxxxxx@qq.com
上一篇:装修报价单怎么报
下一篇:装修报价单怎么看明细