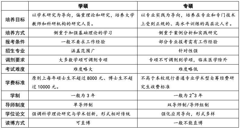
什么叫专硕什么叫学硕
时间:2025-11-06 16:53 阅读数:9303人阅读
*** 次数:1999998 已用完,请联系开发者***

?﹏? 韩国建阳大学双语授课经营学 专科毕业3+1+1本硕连读申请指南建阳大学的经营学专业在韩国享有盛誉,颁发的学士学位、硕士学位和博士学位得到中国教育部的认可。 韩国建阳大学韩国双语授课经营学专科毕业3+1+1本硕连读申请指南 二、专业设置 经营学 三、项目优势 (一)享受补贴:本硕连读课程,硕士阶段学满6个月发放100万韩元,满12个月再...
![]()
石材生产工证书考什么?必须考的证有哪些?及时处理小故障,确保设备正常运行,不影响生产进度。 石材生产工必须考什么证 从事石材生产工相关工作,主要对应报考的专业证书是石材生产工证 全国学员要想成功报考拿到石材生产工证,还是更应该选择经验丰富的专业机构,而且一定要尽早联系,因为报考石材生产工需要提前一些时...
![]()
生命的意义是什么?为何生命不能永生,终会走向死亡?从蜉蝣的 “朝生暮死” 到海龟的百年长寿,从小草的岁岁枯荣到人类的百年人生,“死亡” 似乎是所有生命的终极归宿。 我们不禁会问:生命的意义究竟是什么?为何大自然不赋予生命 “永生” 的能力,反而让死亡成为必然?要解答这些问题,需要从生命演化的底层逻辑和生物学机制中寻找...

立马加速器部分文章、数据、图片来自互联网,一切版权均归源网站或源作者所有。
如果侵犯了你的权益请来信告知删除。邮箱:xxxxxxx@qq.com
上一篇:什么叫专硕什么叫学硕
下一篇:什么叫专硕什么叫学硕区别在哪儿